

Share your 3D Art!

On vacation, so you get a Fred render every day until i'm back.


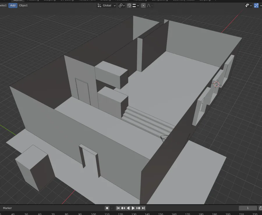
Guess what apartament i am trying to recreate. It's from a very known videogame that only legends could remember. Layout is unique so its not difficult.
Making something new while the TF2 map is on hold just because i am practicing interiors too now.
4
4
2
2
2
2
1
1
1
1
1
1
1
1
1
1
1
1
1
1
1
1

Here is Fred in all his glory.
3
2
2
2
1
1
1
1
1
1
1
1
OTIS ADVENTURE
16
8
6
5
5
4
4
3
3
3
2
2
2
2
2
1
1
1
1
1
1
1
1
1
1
1
1

Here's a 3D render I made in #Blender for #StardewFriday! I thought it would be a cool challange to make Stardew Valley 3D, and I like how it turned out 😄

Looks like this feisty hedgehog has met his match...
3
2
2
2
1
1
1
1
1
1
1
1
1
1
1
1
1
1
1Welcome to the Blender Community!
Blender is a Free and Open-Source 3D Creation Suite. It supports the entirety of the 3D pipeline—modeling, rigging, animation, simulation, rendering, compositing and motion tracking, video editing, and 2D animation pipeline.
Blender Website: https://blender.org/
Rules
Keep all posts SFW!
Suggestive content counts as NSFW and is against the guidelines.
But, if you are making a Nude Model [ To study anatomy for example ] it is allowed only if you censored the private parts.Only post content related to the community.
Please keep content inside of their correct channels.
Unrelated Content may be moved or ejected from the community.
[ That means if your creation didn't use Blender at all or if your post is in an incorrect channel ]Advertising content is allowed on other channels than "Ads" but must be engaging and high-quality, without being solely focused on promoting a specific product or service.
[ Showcasing work is permitted in our community. However, we require that the focus of the showcase be on the work itself, and not the logo or brand associated with it ]We are not responsible for any links you open or files you download.
[ We do our best to keep you safe, but we cannot guarantee 100% security. ]Be nice!
Make sure you read and follow the Game Jolt Site Guidelines.



























