Miguelen_12 @Miguelen_12



Day 10 doing a FNAF fangame with @Miguelen_12
👀👀
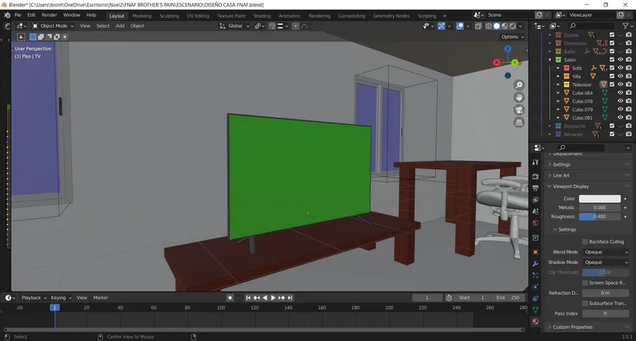
Today I finished modeling all the windows although it is probable that I will remove one of them. Then I added the TV in the living room and finally I textured everything.



Jour 10 faisant un fangame FNAF avec @Miguelen_12
👀👀
Aujourd'hui j'ai fini de modéliser toutes les fenêtres bien qu'il soit probable que j'en supprimerai une. Puis j'ai ajouté la télé dans le salon et enfin j'ai tout texturé.


Dia 11 haciendo un fangame de FNAF con @Miguelen_12
👀👀
- Mesa de noche (modelo + texturas) ✅
- Lampara escritorio (modelo + texturas) ✅
- Retocar textura suelo ✅


Day 11 doing a FNAF fangame with @Miguelen_12
👀👀
- Night table (model + textures) ✅
- Desk lamp (model + textures) ✅
- Retouch floor texture ✅


Jour 11 faisant un fangame FNAF avec @Miguelen_12
👀👀
- Table de nuit (modèle + textures) ✅
- Lampe de bureau (modèle + textures) ✅
- Retoucher la texture du sol ✅




Day 8 doing a FNAF fangame with @Miguelen_12
👀👀
Today I redid all the textures so that they had more quality. I changed the shade of the sheet to a darker one and made a texture for the wall. Finally I added the toilet + textures.




Jour 8 faisant un fangame FNAF avec @Miguelen_12
👀👀
Aujourd'hui j'ai refait toutes les textures pour qu'elles aient plus de qualité. J'ai changé la teinte de la feuille en une teinte plus foncée. Enfin j'ai ajouté les toilettes + textures.



Dia 9 haciendo un fangame de FNAF con @Miguelen_12
👀👀
Hoy ya me encontraba mejor asi que avance un poco, modele una persiana y dos ventanas. Por último cambie la textura de la pared, y la hize más suave.



Day 9 doing a FNAF fangame with @Miguelen_12
👀👀
Today I was feeling better so I went ahead a bit, modeled a shutter and two windows. Lastly I changed the texture of the wall, and made it smoother.



Jour 9 faisant un fangame FNAF avec @Miguelen_12
👀👀
Aujourd'hui, je me sentais mieux alors j'ai avancé un peu, modélisé un volet et deux fenêtres. Enfin, j'ai changé la texture du mur et je l'ai rendu plus lisse.