Miguelen_12 @Miguelen_12
Joined about 4 years ago
GMR

Five Nights at Freddy's Security Breach poster John Wick style
54
4
4
3
3
2
2
2
1
1
1
1
1
1
1
1
1
1
1
1
1
1
1
1
1
1
1
1
1
Dia 12 haciendo un fangame de FNAF con @Miguelen_12
👀👀
- Modelo soporte de cortinas ✅
- Texturas soporte de cortinas ✅
- Modelo cortina ✅

Day 12 doing a FNAF fangame with @Miguelen_12
👀👀
- Curtain support model ✅
- Curtain support textures ✅
- Curtain model ✅

Jour 12 faisant un fangame FNAF avec @Miguelen_12
👀👀
- Modèle support rideau ✅
- Textures de support de rideau ✅
- Modèle rideau ✅



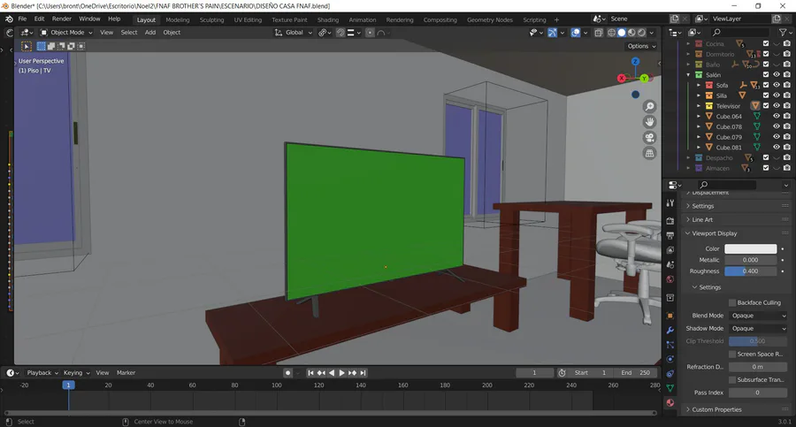
Dia 10 haciendo un fangame de FNAF con @Miguelen_12
👀👀
Hoy termine de modelar todas las ventanas aun que es probable que quite una de ellas. Luego añadí el televisor del salón y por ultimo texturice todo.