Showcase in GameMaker


Instead of a gradient, we have a new menu!
What are your thoughts on this?
It's done by copying the view to a surface and stretching it to fit the screen (creating this pixel look).



Have u tried star miner yet???
Try it out! let me know what you think???









Here's the final run animation for one of the bosses in Vessels of Decay: Boros! I'm really happy with it!
Wishlist: https://t.co/TKpsXj8fO5



Jour 14 faisant un fangame FNAF avec @Miguelen_12
👀👀
11,15 %
- Modèle + textures ordinateur ✅
- Textures modèle + réveil ✅



Day 14 doing a FNAF fangame with @Miguelen_12
👀👀
11.15%
- Model + computer textures ✅
- Model + alarm clock textures ✅



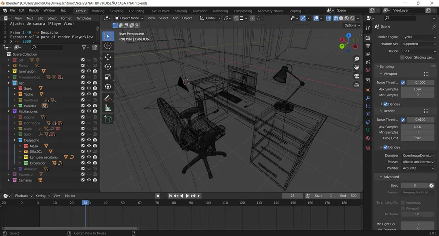
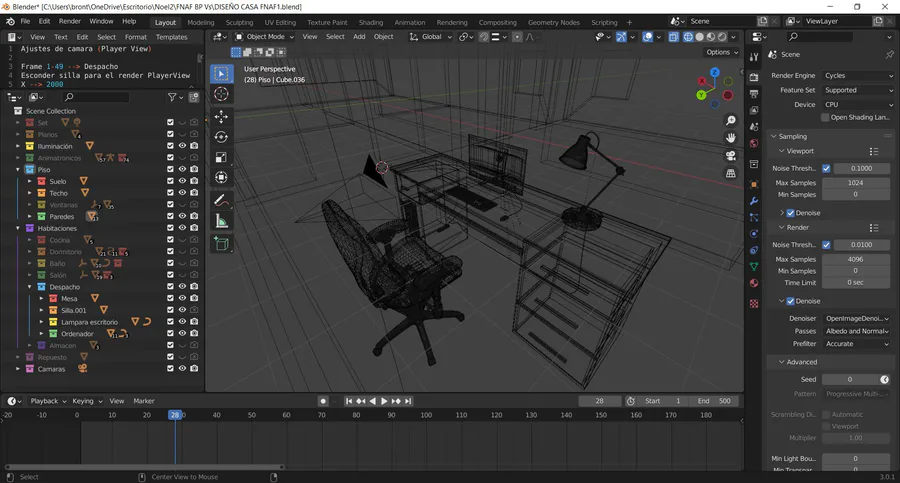
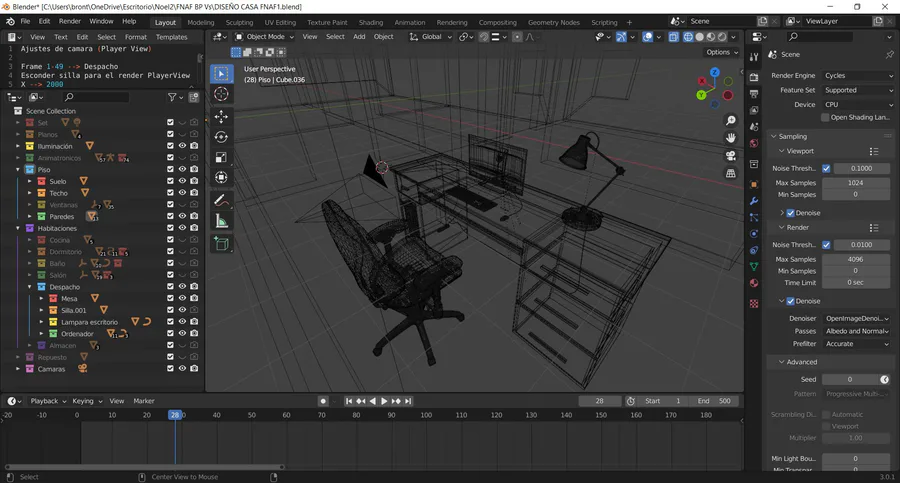
Dia 14 haciendo un fangame de FNAF con @Miguelen_12
👀👀
11.15%
- Modelo + texturas ordenador ✅
- Modelo + texturas despertador ✅




Jour 13 faisant un fangame FNAF avec @Miguelen_12
👀👀
- Textures de rideaux (2h) ✅
